寻觅电影完整版在线观看|麻豆视频网|久久久亚洲成人|校花穿白丝夹得我好爽视频,视频在线观看成人,婷婷丁香综合色,八兄弟电视剧34集在线观看

聯系我們

地址:安徽省亳州市譙城區(qū)酒城大道與神農大道交叉口亳州南站商務中心

郵編:236800

電話:0558-5196766

電話:0558-5196766(辦公室)

電話:0558-5190035(招投標中心)

電話:0558-5196757(紀檢)

傳真:0558-5196767

郵箱:bzjkjt@126.com

成交結果當前位置:首頁 > 招標信息 > 成交結果

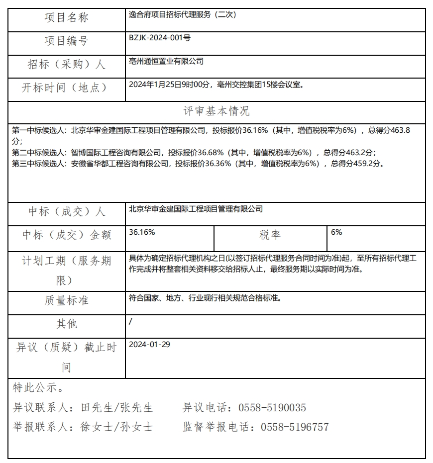
逸合府項目招標代理服務(二次)中標(成交)結果公示

來源:本站 最后更新:2024-01-25 16:01:21 作者:佚名 瀏覽:1237次

?